近年来,跟着兽药收集发卖的快速成长,线上渠道已成为假劣兽药和含量不达标产物的沉灾区。农业农村部2025年前三期兽药质量监视抽检环境的传递显示,收集发卖兽药问题频发,同时化学类兽药从药含量不及格率呈现快速上升趋向,激发行业高度关心。正在2025年第一期兽药质量监视抽检传递中,发觉假兽药12批次,此中省级监视抽检8批,部级风险监测4批。值得留意的是,有两批假兽药抽检自广东地域的京东-广东-多健康小店和京东-广东-家畜畅旺小店。这些网销兽药假充国内正轨兽药企业,产物核准文号经核实为虚假。收集渠道的监管难度大、逃溯系统不完美,使其成为假劣兽药的沉灾区。这些假货不只正轨企业的商标权,更让养殖户付出价格。更严沉的是,无效兽药可能导致动物疫情扩散,构成公共卫生平安现患。跟着国度兽药监管部分加强对收集发卖渠道的监管,农业农村部已正在相关传递中特地提及网销兽药的抽检环境,标记着监管空白正正在被填补。收集发卖兽药因为监管难度大、逃溯坚苦,成为假劣兽药繁殖的温床。这些冒充产物不只侵害了正轨企业的权益,更给养殖户带来严沉的经济丧失,以至可能因无效医治导致动物疫情扩散。
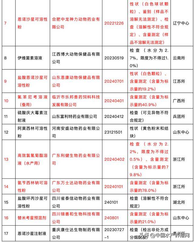
更为严峻的是,兽药产物从药含量不及格问题呈现较着恶化趋向。按照三期抽检数据对比:2025年农业农村部发布的前三期兽药质量监视抽检传递,勾勒出一幅惊心动魄的行业图景:网销兽药假货率已冲破90%,部门品类制假率达100%,同时化学类兽药从药含量不及格率从岁首年月的58%飙升至83%,假劣兽药正从线上到线下、从出产到畅通全面养殖业根底。2025年第一期不及格化药类兽药29批次,此中含量不及格17批次,占比58%;2025年第二期不及格化药类兽药17批次,含量不及格13批次,占比76%;2025年第三期不及格化学类兽药21批次,含量不及格18批次,占比83%。这一数据清晰显示,兽药行业低价合作导致的偷工减料现象日益严沉。业内专家阐发,这种趋向反映出兽药行业反面临严峻的质量危机,部门企业为降低成本而产质量量,严沉了兽药出产的根基原则。从抽检具体环境看,不及格产物涉及山西、广东、山东、四川等多地企业,问题包罗含量严沉不脚、可见异物、消融性不及格等。此中凸起问题包罗:含量严沉不脚问题:山东恩康动物保健品无限公司出产的盐酸恩诺沙星可溶性粉含量仅为标示量的19。2%;四川肥神集团无限公司的氟尼辛葡甲胺打针液含量仅为标示量的62。5%-63。3%;甘肃天利达生物科技无限义务公司的乳酶生片含量远低于尺度要求。其他质量问题:包罗可见异物、消融性不及格、pH值超标、不法添加等多种问题。例如,上海同仁药业股份无限公司上海兽药厂出产的硫酸庆大霉素打针液存正在可见异物;合肥中龙神力动物药业无限公司的恩诺沙星可溶性粉呈现不用融现象;山西宇弘晟生物科技无限公司的聚维酮碘溶液pH值严沉偏离尺度。
出格值得关心的是,水产用兽药质量问题凸起。抽检成果显示,多个水产公用兽药产物存正在严沉质量问题:戊二醛苯扎溴铵溶液(水产用)呈现含量非常,戊二醛含量高达标示量的173。3%,而稀葡萄糖酸氯含量无法测定;聚维酮碘溶液(水产用)pH值严沉不及格;高效氯氰菊酯溶液(水产用)含量超标达142。5%;辛硫磷溶液(水产用)含量超标121。0%。
水产养殖投入质量量是药物残留的次要来历,而药物残留已成为国际水产物商业的次要手艺壁垒,这类质量问题不只影响疫病防治,更会通过食物链传导,风险健康。从抽检成果的地舆分布来看,不及格兽药产物呈现出必然的区域性特征。山东、山西、四川、江西等省份的不及格产物数量相对较多,此中:多家企业产物呈现含量不及格问题,包罗山东鲁宏动物药业无限公司的阿苯达唑伊维菌素预混剂和盐酸多西环素可溶性粉含量均不达标;山西省多家企业出产的水产用消毒剂含量不及格现象凸起;四川省多个企业的打针剂和预混剂含量严沉不脚。这种区域性集中现象反映出部门地域兽药出产质量监管存正在亏弱环节,需要加强处所监管力度和行业自律。面临兽药质量下滑的严峻形势,农业农村部已加强对出产企业和畅通环节的监管力度,出格是对收集发卖渠道进行了专项抽查。次要办法包罗:加强抽检频次和笼盖面:2025年较着加大了对兽药质量的抽检力度,实现了对出产、畅通、包罗停产整理、吊销许可证等行政惩罚。
业内专家指出,兽药质量间接关系到动物疫病防控结果和食物平安,必需遏制偷工减料、以次充好的不合理合作行为。从以下几个方面进一步加强监管:完美尺度系统:及时修订兽药质量尺度,提高手艺门槛;加业自律:鞭策成立行业诚信系统,推进行业健康成长;强化手艺支持:提高查验检测能力,使用大数据、物联网等新手艺提拔监管效能;加大惩处力度:对居心制假售假、严沉质量违法行为实行最峻厉的惩罚。对于养殖户而言,规避假劣兽药圈套需控制四招验:一是查天分,登录中国兽药消息网核查企业许可证,正轨证件以兽药出产许可证开首,末尾标注出产企业名称;二是看包拆,实兽药印刷清晰、标识完整,假药常存正在错别字、防伪标识粗拙等问题;三是扫码验证,通过中国兽药消息网APP扫描逃溯码,优先选择有实体门店的运营企业,避免正在天分不明的网店采办。若不慎采办到问题兽药,需三步走:保留采办凭证、包拆、领取记实等完整;向电商平台赞扬,根据《电子商务法》要求48小时内处置并索赔;拨打12315或登录全国12315平台举报,需要时提起平易近事诉讼。兽药质量问题的凸显,曾经对养殖业发生了严沉影响。无效或低效的兽药不只耽搁动物疾病医治机会,导致养殖户经济丧失,还可能促使养殖户加大用药量或屡次换药,加剧药物残留和耐药性问题。跟着监管办法的持续加强和行业自律的提拔,兽药市场无望逐渐规范。将来,兽药行业将呈现以下成长趋向:财产集中度提拔:质量监管的加强将促使小狼藉企业退出市场,劣势企业市场份额扩大;手艺立异加快:企业将愈加沉视产质量量和手艺研发,实现全过程可逃溯;国际化成长:跟着质量尺度的提高,国内兽药企业国际合作力将不竭加强。兽药做为养殖业的主要投入品,其质量平安关系到整个食物链的平安。加强兽药质量监管,既是保障养殖业健康成长的需要,也是公共卫生平安的主要行动。跟着各方配合勤奋,兽药行业必将愈加规范、健康的成长轨道。
